会员专区
|
人才招聘
|
|
服务热线: 400-8877-650
|
首页
走进长城
期货研究院
市场观潮
品种周评
数据中心
期货学院
新手入门
期货知识
品种指南
交易规则
直播回看
投资技巧
投资者教育
防非宣传
投资者适当性园地
反洗钱宣传
公平在身边
党建专栏
党建活动
客户服务
手机开户及业务办理
互联网开户及业务办理
软件下载
应急流程
常见问题
网上交易
风险提示
客户须知
电话委托
资金存取
银期指引
实际控制关系
手机风险
银行转帐
期货交易规则
期货品种交易时间
国债交割
期货经纪合同文本
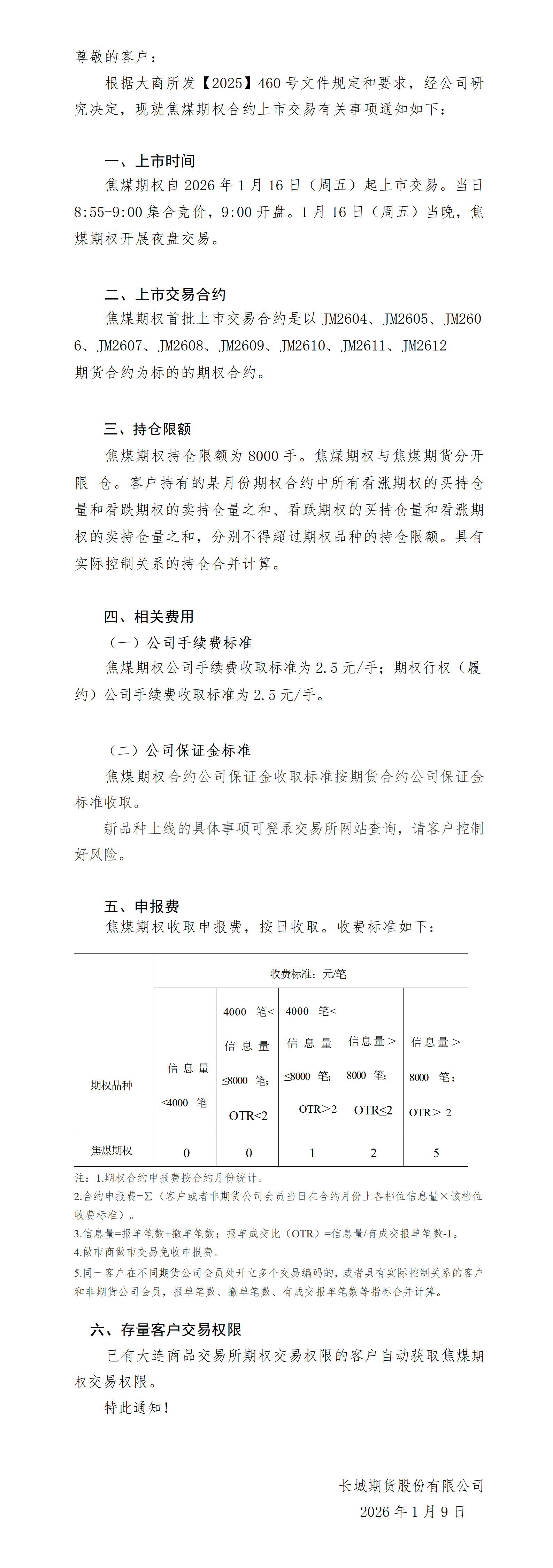
申报费
联系我们
首页:
新闻资讯
>
公司通知
关于焦煤期权合约上市交易有关事项的通知
发布时间 : 2026-01-09
浏览量: 2085 次
作者:风控结算部
上一篇:10月17号交易提示
下一篇:2026年1月12日交易提示
4008877650